DNF暗帝怎么提升?DNF暗帝是女鬼剑职业的一个转职,其名称是暗殿骑士,暗帝是女鬼剑士里唯一的魔攻职业,那么DNF暗帝该如何提升伤害和名望呢?笔者在下文给大家带来dnf暗帝提升养成攻略,一起来看看吧。

DNF暗帝怎么提升
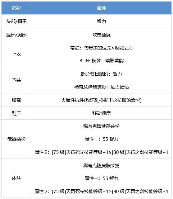
【一】BUFF换装
核心BUFF为【暗影蓄能】
需要通过宠物、光环、技能宝珠、时装上衣、白金徽章等能提供【额外等级】的道具堆至11级。
95级传说换装装备通过副本【代号:希望】稳定获取,100级神器换装请根据自身情况更换。
深邃深渊系列为110级版本新推出的换装,目前获取手段只有通关翻黄金卡牌或者拍卖购买。原换装上的等级宝珠和白金徽章可以在黑市NPC直接继承给新换装。
BUFF换装需要登记在“增益强化”系统中。

【二】装备附魔
查询其他过渡用附魔请善用游戏内【卡片辞典】功能。
附魔宝珠:技能攻击力>技能等级

【三】徽章
乌希尔诅咒之所以强于汲魂之力是因为同成长下两者基础不一样。
比如乌希尔的诅咒点满为1级,基础为12%。
汲魂之力点满为10级,基础为30%。
在此之后两者每提升1级,增加2%。
对于乌希尔的诅咒,提升1级的提升率为1.14/1.12-1=1.79%
对于汲魂之力,提升1级的提升率为1.32/1.3=1.54%
所以乌希尔的诅咒为最优解,而且即使双白金+时装后也无法超过汲魂之力的基础,所以。

【四】时装

【五】光环、宠物、称号

【六】勋章
冒险团-勋章页可查询当前勋章属性。

新版勋章和守护珠的初始属性整合了所有旧版勋章和守护珠的属性,可通过升级继续提升。
升级方式分为三种:勋章升级、守护珠升级、勋章强化
升级所需材料为:能量核心、超导能量核心、金币
能量核心和超导能量核心主要从代号盖波加副本获取,因为盖波加难度三和难度四奖励仅相差1个扭曲次元结晶,但通关速度快非常多,可选择难度三快速通关。

其中,勋章升级和守护珠升级必定成功。
勋章品级最高为史诗级,勋章属性及升级所需材料如下:

守护珠品级不得高于勋章品级,最高为传说级,守护珠共4颗,单颗守护珠属性及升级所需材料如下:

勋章和守护珠升级消耗的金币不是太多,主要是刷材料。
但勋章强化消耗的金币较多,且可能失败。勋章强化和安全强化类似,失败不掉级并增加成功率,最高+12。一般认为+6最为经济划算,+7以上量力而行:

【七】其他提升
1、婚房婚戒属性
2、快捷栏装备、纹章
3、收集箱
4、辟邪玉
5、冒险团等级BUFF
6、公会BUFF:常驻BUFF、训练教官BUFF
7、魔王之契约(七种BUFF):前10次地下城四维+5%
8、名称装饰卡:四维+3,三速+1%
以上就是DNF暗帝怎么提升的全部内容了,希望能帮助到各位勇士。
