DNF韩服已经正式更新了希洛克raid团本,作为100级版本的第一个大型团本,希洛克又和以前的团本有哪些区别呢?下面一起来看看吧。
无形之希洛克
Raid进入方法
*入场
-每周可以参与两次。
-每周两次,每天限制进入一次。
-入场次数在每周星期四6:00重置。
*入场材料
-可以通过购买输入“神圣钱包”项目。
-可以从 NPC或Raid商店购买。
在测试服务器中,可以从'赛利亚'NPC购买净化遗物。
-希洛克 Raid开始时会消耗入场材料。
*等级限制
-超过100 Lv的角色可以入场。
-当剧情任务“无形方舟”完成后,可以进入RAID频道。
RAID规则
*参加人数
-最多可以16个玩家同时参与。
*时间限制
-时限为80分钟。
ㄴ阶段1:40分钟
ㄴ阶段2:40分钟
包含有两个阶段之间的待机时间:5分钟
-每一次战斗都有指定的时间限制。
*团本编队
-NPC“信奘”可以生成攻坚队。
-创建队伍后,可以通过NPC`阿甘左`开始团队袭击。
-最多可以有8组角色参加攻坚。
被指定为一组的角色在攻坚开始时,自动配置为一个队伍。
*战斗限制
-需要5983或更高的抗魔值。
-每个地下城限制为4个复活币。
-防御保护系统适用于所有绿名/ boss的怪物。
-以下消耗品不能用于希洛克攻坚队中。
人偶物品的使用受到限制。
神圣的祝福,天堂的HP药水,天堂的痊愈药水,天堂的HP药水,神圣的祝福药水
-只能在希洛克攻坚队中使用指定的消耗品。
-每个阶段的时间限制为40分钟后,操作将失败,此时,入场券将通过邮件返还。
-如果由于失败或撤退而导致战斗失败,你将被转移到等候室并受到复活惩罚,战斗中将在一段时间内无法立即参加。
-攻坚开始后,您无法以正常的方式返回赛利亚房间。
*可用消耗品清单
-与限定的消耗品的使用限制与(恢复药水)不共享。
-每个地下城中可用的消耗品可以使用5次,并且使用次数在消耗品之间共享。

*购入限制消耗品

追踪希洛克作战-天空之城下层
*天空之城下层
-天空区域由4个大门组成。
-每个地下城都可以在现场按“进入”按钮进入,并且可以通过“撤退”按钮退出。
*战斗进行中
-通往天空区域的每个大门都有其明确的条件,如果条件满足,可以进入下一个区域。
-目标是清除每个大门,并清除最终的痛苦区域。
*每个大门通关的描述
-法则之门

当进入地下城时,在入场时, 要在入场时将整个关卡全部净化。
只有在有限的时间内找到大门的法则,破坏法则才能进行净化。
-通往智慧的之门

必须在梦幻的黎明入场后,才能入场另一个地下城。
梦幻的黎明入场时,每个副本的气韵都会激活。
清除地下城后,每个地下城的吉米才会停止行动。
-苦难之门一区、二区


苦难的镜子副本清除后的一定时间后会恢复,并具有明确的时间限制来清除。
ㄴ此地下城已连接到区域2,如果在有限时间内无法清除它,则所有苦难区域大门都将被重置, 您将返回到区域1。
如果清除了区域1中的所有地下城,则可以进入区域2。
ㄴ幻象城堡通关后,与各副本链接的无形关卡地下城获得增益。
如果无形关卡副本全部通关,最终追踪希洛克的作战也将会结束
所有的关卡,都能获得追踪希洛克的奖励,获得一阶段奖励。
讨伐-无形之希洛克(希洛克的幻觉系统)
无形的管辖区
-无形的管子,由3个战斗地域构成。
*战斗进行
-希洛克的欢迎仪式由3个区域组成,每个区域都可以进行清除,这样就可以到达下一个区域了。
-目标是突破各区域,最终通关地下城。
*各区域的说明
- 三阶

无意识的通道
通关无意识的通道连接的各个副本,即可进入下一个区域。
- 二阶

变形的无意识棺材
如果在的战斗中获得胜利,一定时间给意识形态的boss强力的伤害。
意识之念
各个迷宫被清除的情况下,能进入下一个区域。
-一阶

真正意识的观念
进入了相应的迷宫的派对变成蚕食状态,在一定时间内不能进入真正的意识。
如果相应的迷宫被清除的话,就会结束讨伐作战。
无意识之观念:压迫
遇到真正意识的BOSS就能进入迷宫。
如果在战斗中获胜,在一定时间内可能会对真正的意识造成严重伤害。
由于“无意识之观念:压迫”副本的影响,可以按提示副本进行清除。
未得到提示的情况下,清除‘无意识的冠:遗忘’副本,不能给真正的意识造成损害。
战斗胜利后,有一定时间的再生成等待时间。
无意识之观念:遗忘
遇到真正意识的BOSS就能进入迷宫。
如果在战斗中获胜,在一定时间内可能会对真正的意识造成严重伤害。
`无意识之观念:压迫`相关的迷宫,可以得到清晰的提示。
没有得到的提示`无意识之观念:遗忘`通过迷宫的情况下,不能给真正的意识造成损害。
战斗胜利后,有一定时间的再生成等待时间。
无意识之观念:否定
遇到真正意识的BOSS就能进入迷宫。
遇到的时候开始,会有一段时间的通关限制时间,如果不能及时将‘无意识之观念:否定’副本清洗掉,讨伐作战全部初始化,回到三阶状态
新系统
*无轨迹系统
-在所有副本中添加无轨迹系统。
当你启动无轨迹时,副本中的怪兽时间会变慢。
它不会收到速度减慢的影响。

▲充能状态

▲充满状态
-无轨迹可通过HP UI旁边的新UI获得,并且只能由队长使用。
它可以在等待复活/死亡时使用。
当队长退出地下城时,使用权限将会移交给新的队长。
-进入地下城后,遇到boss时,无轨迹会自动填满,不再填满。
-当“制表”键按钮被激活为黄色,并且仪表已被使用时,该表可用。
当所有量表用尽或再次按下“ Tab”键时,无轨迹停止。
*光彩夺目
-这是提供给尚未更新的职业群体的额外增益。
ㄴ效果:伤害增加率15%
-只能在希洛克 Raid中获得此增益。
-您可以检查是否在希洛克 Raid区域的buff工具提示中应用了它。

* HP共享系统
-在希洛克征服行动地下城中,“ HP共享系统”应用于“ 真正的意识衣冠”和“内心的棺材”地下城BOSS。
-地下城中的怪物共享相同的HP值,并且每个地下城中对BOSS造成的伤害也被分享。
-造成的伤害量由HP条形界面的底部的派对颜色表示,并指出每个派对对老板造成的伤害。
-在副本中给boss的损害量必须洗净内心的‘灵丹’,全部加起来适用于共享HP须
-必将“内心的棺材”地下城全部加起来适用于共享HP后,才能清除对地下成中BOSS造成的伤害。
-如果您失败或放弃了“ 真正的意识衣冠”和“内心的棺材”地下城,则由该队伍造成的所有伤害都会重置。
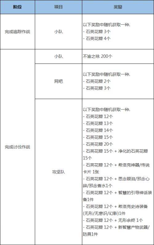
希洛克攻坚战通关奖励
* 通关希洛克攻坚战时可以获得以下奖励
- 只有通关至少2次地城才可以获得奖励.

无形余烬系统
* 通过希洛克攻坚处获得的特殊道具[无形余烬],可以把在[智慧的引导]中获得的史诗武器或智慧产物史诗武器赋予[希洛克专属属性].
- 通过西海岸中央兵营或希洛克频道的NPC[歌兰蒂斯]处可以进行[余烬融合]
* 进行融合时,可以维持当前装备的强化/增幅/锻造/附魔/品级.同时追加特殊图标显示
* 进行余烬融合时,会消耗以下材料.

* 已赋予[余烬融合]的智慧的引导史诗武器无法进行跨界/分解,需要使用[融合分离]功能分离余烬后才可进行跨界/分解.
- 如果选择智慧产物进行融合,那么在封装状态下无法融合,融合后的装备无法封装/跨界/分解
需要使用[融合分离]功能进行装备分离才可封装/跨界/分解.
* <希洛克专属属性>为全武器共通效果,最多可适用2个词条,且仅在以下词条属性中随机赋予2个
变换无形余烬属性
* 使用在希洛克攻坚战中获得的道具 '石英花瓣'可以变换[希洛克专用属性]
- 通过西海岸中央兵营/希洛克频道的NPC[歌兰蒂斯]处进行变换
- 除了'石英花瓣' 之外,也可使用装备品级调整箱或黄金装备调整箱进行变换
* 使用以下任意一类道具可以进行变换.
石英花瓣:8个,装备品级调整箱:1个,黄金装备调整箱:1个
希洛克史诗装备融合
* 在希洛克攻坚中获得的[无形/无意识/幻影]史诗装备可以与其他的史诗/传说装备融合,
- 通过西海岸中央兵营/希洛克频道的NPC[歌兰蒂斯]处的雷米迪亚圣堂的净化祭坛进行融合.
- 融合装备需要部位/材质相同,且希洛克史诗装备之间无法融合.
- [无形/无意识/幻影]装备无法进行强化/增幅/附魔,且该装备上的[希洛克专用属性]为固定属性,无法变更.
* 当选择融合装备后,会出现一件拥有双方原属性的装备,且维持原套装效果,
- 融合后的装备的强化/增幅/改造/附魔/品级以非希洛克史诗的另一件为基准
融合完成后会附加特殊图标
* 融合装备需要以下材料
-堇青石50个,灵魂之源10个

融合分离装备
* 使用[石英花瓣]可以分离融合后的装备.
- 选择分离融合时,可以将[无形余烬]与原装备进行分离
- 通过西海岸中央兵营/希洛克频道的NPC[歌兰蒂斯]处的雷米迪亚教堂的净化祭坛进行融合分离.
* 分离装备时,基础装备会还原至融合后的属性.
- 强化/增幅/锻造/改造/附魔
- 封装次数/封装状态/变换状态
* 使用融合分离功能需要以下材料.
石英花瓣:30个,堇青石:50个
雷米迪亚圣堂 : 光之锻造所
* 追加新功能-光之锻造所.
- 在西海岸兵营/希洛克频道的NPC[歌兰蒂斯]处追加新功能-光之锻造所.
- 完成外传任务[希洛克攻坚战]
-<散落的花瓣>中获得的[结晶化石英花瓣礼盒]中获得的史诗装备可以在此处进行变换.
ㄴ 其他途径获取的史诗装备无法变换.
- 可以在无形/无意识/幻影装备间变换
- 没有变换次数限制.
- 变换时需要以下材料,随着变换次数增加,所需材料也会增加
所需材料:
- 石英花瓣:100个,史诗灵魂:1个
- 变换装备时装备品级也将会初始化
希洛克攻坚商店
* 希洛克攻坚商店可以购入以下道具.

商店物品展示:

攻坚队商店改版
* 删除史诗灵魂1个礼盒的每周购入数量限制.
* 通关超时空/普雷/希洛克攻坚战时,一定几率会在不渝之咏商店中追加可购入道具.
- 追加的道具购入后会从在商店中消失,每周四的06:00初始化.
