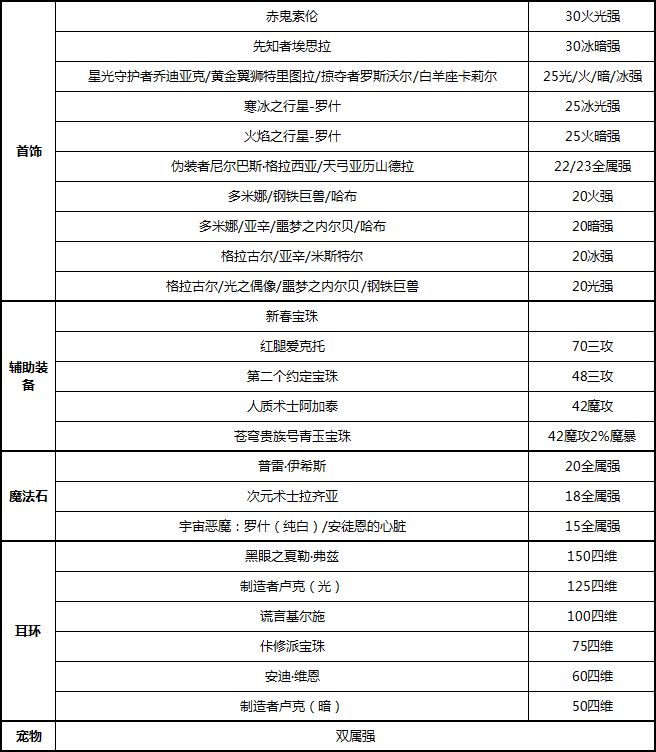
作为DNF100级版本的高人气职业之一,四姨的完美附魔方案一直都是很多玩家研究的重点。那么诱魔者100级是怎么附魔的呢?下面小编就来介绍下。
仅以可参与团队副本为考虑进行整理,查询其他过渡卡片请善用游戏内【卡片辞典】功能。


以上就是关于DNF100级版本四姨的完美附魔方案,希望小编提供的内容可以帮助到各位勇士。
2020-06-05 17:50:19 来源:网络 作者:网络
作为DNF100级版本的高人气职业之一,四姨的完美附魔方案一直都是很多玩家研究的重点。那么诱魔者100级是怎么附魔的呢?下面小编就来介绍下。
仅以可参与团队副本为考虑进行整理,查询其他过渡卡片请善用游戏内【卡片辞典】功能。


以上就是关于DNF100级版本四姨的完美附魔方案,希望小编提供的内容可以帮助到各位勇士。
免责声明:文中图片应用来自网络,如有侵权请联系删除
绝世仙王安卓版
美职篮巅峰对决九游版
爱琳诗篇九游版
圣斗士星矢:重生安卓版
元气骑士前传正版
高达钢铁之诗安卓版
巨兽战场手游ios版
战魂铭人渠道服
贪吃蛇大作战正版
王牌战争国际服
凡人修仙传:人界篇ios版
斗笠江湖手游官网版
仙境传说:新启航ios版
原始征途手机版
梦幻模拟战渠道服
龙与家园:时光官网版
火柴人联盟2果盘版
三国杀OL互通版手游
奥奇传说手游官服
卡车人生官网版
银鸦之梦官网版
道友请留步安卓版
梦想家园最新版本
狂野飙车9:竞速传奇正版
超进化物语2官服
魔力宝贝:旅人最新版
时光杂货店免费版
我的勇者九游版
少年歌行:风花雪月官网版
蜀门手游官网版
天地劫:幽城再临安卓版
命运圣契oppo渠道服
阿瓦隆之王手游官网版
想不想修真九游版
放开那三国当乐版
萌龙大乱斗国际版
弹壳特攻队华为版
葫芦娃手游最新版
攻城掠地2025新春版
仙剑世界手游官网版
僵尸风暴手游正版
列王的纷争果盘版
银河战舰苹果版
神雕侠侣2手游官网版
三国志·战略版灵犀客户端
航海王热血航线渠道服
斗罗大陆:魂师对决手机版
崩坏3手机版
口袋觉醒oppo渠道服
龙族:卡塞尔之门苹果版
斗罗大陆:武魂觉醒手机版
古魂手游安卓版
决胜巅峰ios版
足球大师黄金一代官网版
疯狂的库库姆华为渠道
新神魔大陆官网版
关于我转生变成史莱姆这档事:新世界官网版
联盟纷争官网版
造梦西游4手机版
明日方舟:终末地测试服
崩坏:星穹铁道安卓版
加德尔契约官网版
果宝无双官网版
命运冠位指定百度服
钢岚手游正版
上古王冠九游版
球球英雄跃游官服
英魂之刃口袋版
明日边境手游
战双帕弥什渠道服
少年西游记正版
奶块手游盒子版
墨剑江湖安卓版
召唤与合成2手机版
葫芦娃·奇幻世界正版
魔力宝贝:启程手游
巅峰坦克手机版
魔魔打勇士苹果版
全职觉醒手游官网版
晶核手游正版
精灵盛典:黎明小米版
队长小翼:最强十一人百度版
星球:重启手游正版
我的御剑日记手机版
诸神黄昏:征服官网版
奥特曼传奇英雄2官网版
王者征途手游竖版
恋与深空正版
暴吵萌厨苹果版
火种协定手游
武功来了最新版
剑侠世界3ios版
梦幻无间官网版
开间服装店安卓版
瑞亚传说:纷争手机版
破晓的曙光最新版
天下争霸三国志官网版
太古仙尊应用宝版本
问道手游雷霆官方版本
怪物猎人:旅人官网版
鸣潮手游官网版
无间梦境官网版
秦皇汉武官方版
交错战线安卓版
王者荣耀最新版
仙遇手游官方版
问剑长生官方版
圆梦庄园手机版
奇幻大世界RPG惊喜来袭,《蓝色星原:旅谣》恒序测试正式开启!
全渠道名列前茅!中国人自己的功夫熊猫回来了
直接变新游戏?《PUBG》在九周年整了波大的
三分钟速战,硬核牌手首选!《月圆之夜》全新CCG模式定档4月16日
就差你了!第三届卓威CS高校对抗赛春季赛现已开始报名
XG锁定世界杯直邀,刀塔校友会报名正式开启
独家专访|《无限幻想战线》制作人:二次元RTS的拓荒者,邀你共筑无限幻想
环环相扣铺出荣耀之路!来996传奇盒子“老哥三职业”体验成就感
国内首款时间循环开放世界二游首测今日开启
决赛高燃热度再创新高,联想极光电竞赛圆满收官
技嘉京东自营购指定产品赢《生化危机9》或《银河破裂者》游戏码
2026王者荣耀电竞世界杯20席位出炉,AG.AL为卫冕而战,HoK&AoV同台争锋
《无主之地4》首个故事包3月26日上线!赌徒老钱嗜血冰川
限定圣衣登录即领!《球球大作战》自由无敌版4月1日开启
《英雄萨姆:破碎宇宙》正式官宣 多元萨姆集结开启全新冒险
开局摸金,暴富长安!《长安幻想》摸金服3月27日开服,真金等你来挖
废土新世界今日解锁!《绿梦:时空之声》「蚀梦测试」今日正式开启
DOTA2 7.41更新发布降低上手门槛,XG闯入ESL ONE线下淘汰赛
2026 ChinaJoy BTOB商务洽谈馆【集章打卡】活动火热招商中!
【CJE】 2026ChinaJoy Express游戏试玩区 | 展位即将售罄
阵容揭晓!CreateJoy光合计划西安站暨第三届Game Connection城市活动重磅参展嘉
ChinaJoy UPSTAR前哨公演节目单正式官宣
《月圆之夜》3.26双模式更新:S11狂欢游乐园启幕,秘宝对决登场
4人欢脱建造游戏《救援被拒》首曝,土木版人类一败涂地?
DOTA2 7.41版本更新:机制简化助力新手,游戏生态焕新升级
九年过去,这款游戏怎么越做越年轻?
智能驾驶、机器视觉、云游戏都需要它?安谋科技Arm China “玲珑”VPU IP新品发布
智能驾驶、机器视觉、云游戏都需要它?安谋科技Arm China “玲珑”VPU IP新品发布
游戏手柄手感哪家强?实测盖世小鸡,从百元平替到旗舰款的体验分享
游·见|专访迷逻辑工作室:当建筑成为谜题,空间即是故事
从东京工地到纳斯达克,包嘎日迪与 G123 的下一场仗
《王者荣耀世界》定档4月10日!这份送给王者玩家的“礼物”准备好了
ESLONE伯明翰22日正式开战,XG或迎TI后首次国际赛线下登场
技嘉AORUS电竞装备助阵PGS 1首尔站,硬核性能助力巅峰对决
生存游戏联盟:《幻兽帕鲁》与《雾锁王国》折扣捆绑包今日上架Steam
锦绣山河待君来!2026 ChinaJoy洛裳华服·新秀大赛西北、东南、东北赛区报名通道正式开启!
春日次元狂欢来袭!ComicJoy UPSTAR前哨公演正式启动,提前解锁盛夏舞台盛宴!
【会议】第20届CGDC定档!2026游戏开发者盛会,7月31日上海见
2026中国国际数字娱乐产业大会(CDEC)系列峰会揭晓,同步开启议题征集
单人匠心打造硬核科幻盛宴 独立游戏《凯普勒186F》引领行业新趋势
经典航海IP焕新归来,《航海记》启航测试定档3月25日!实机画面曝光!
光荣特库摩正版授权《三国志:王道天下》今日首曝 全平台预约开启!
“魔性”护卫队长付航已就位!《梦境护卫队》3.18全平台公测开启!
2026游戏手柄推荐:盖世小鸡从百元内入门到高端旗舰全价位选购指南
【游·见】专访锡鸟游戏:当螺丝刀遇见灵魂,在机械之城里修复破碎的心
2026年ChinaJoy洛裳华服·新秀大赛一级赛区公布!
春天就要有活力!996传奇盒子“火耀合击”重温开荒经典回忆
2026游戏手柄手感终极评测:盖世小鸡成手感标杆
《ATMOSFAR-异星遗航》Steam 愿望单突破15万 2026年第二季度展开抢先体验
2026 ChinaJoy 舞艺超群—全国舞团盛典热血开战!各赛区时间公布!
2026 ChinaJoy 次元视界展区招商开启!
2026 ChinaJoy Cosplay超级联赛战火重燃,各赛区时间公布!
《太空杀》白色情人节重磅更新!丘比特觉醒,契约教室玩法上线
《驯龙之旅》正式开启全平台预约,一款“睡觉都在养龙”的治愈冒险RPG等你来战
DOTA2再度上线免费精美饰品,奇货郎的奇货廊第三季今日上线!
手绘银河恶魔城动作游戏《火灵之源(Solateria)》3月12日登陆Steam
TES官宣上报naiyou假赛行为,至暗时刻的LPL堕入更深深渊
2026游戏手柄推荐:盖世小鸡成全平台性价比之选
【游·见】专访四维游戏:深渊边缘的整活艺术
游戏手柄手感评测:盖世小鸡全价位覆盖成综合场景优选
脑洞梦境大乱斗!《梦境护卫队》定档3月18日公测,《 葫芦兄弟》联动正式启动!
春日嘉年华,好礼送不停!《街头篮球》喜迎更新
XG、VG明日出战PGL瓦拉几亚S7,“宝可梦”首日上演刀撸大战
新身份收债人登场!《太空杀》妇女节多重福利狂欢开启
以战立名!SCS 2026正式启动 全新赛年迎来重磅升级!
游戏手柄手感哪家强?2026新测:盖世小鸡五大维度成全价位标杆
游戏手柄选购攻略:技术为核,适配为要,盖世小鸡成全场景综合优选
Kakao Games 宣布 Roguelite 战术 RPG《Lost Eidolons: Veil of the W
全网共赴次元之约!抖音游戏首届ACG新春会收官,打造Z世代“电子年货”
2026年上海TI掀起DOTA2观赛新热潮,深夜抖音万人观赛助阵XG
高校电竞玩家集结!联想极光校园争霸赛邀你参战!
连官方都猜不出结局的真·开放世界游戏?AI驱动文字RPG《Saga & Seeker》正式公布
以全新视角勾勒猎魔人传奇,《王权:巫师》今日正式登陆Steam
doinb、Xlef小叮当参加DOTA2比赛,DOTA2宝可梦S6官宣3月开战
GGS 2026 第五届全球游戏峰会-重磅启幕|5 月 15 日广州,共赴游戏人的年度盛会
2026实测好用的3款免费手游加速器,外服国服通吃,PUBGM畅玩无压力
能秀操作的SLG!《三国群英传:策定九州》“赤壁之战”剧本开启
桌面陪伴治愈新体验!《仓鼠萌语》亮相Steam新品节,免费试玩今日开启
V我148.5!与“超级地球”一起反击生化人!
我看这生化斯坦,真是宇宙第一雄关啊
打破恐韩魔咒!CHERRY见证UNKNOWN卫冕《街头篮球》IMA国际大师赛总冠军
《球球大作战》新春巨献:领限定杨戬圣衣,开启双刷封神之战!
什么样的战争,让十年老资历都成了填线宝宝
预约赢好礼!二次元ACT《绿梦:时空之声》「蚀梦测试」招募今日开启
登录就领二十抽!《太空杀》春节红包雨、新年福袋狂送金星
张若昀与你共庆新春,《长安幻想》马年春节大服盛大开启!
TI2026官宣落地电竞圣地东体,去年CS上海Major在此荣获年度最佳赛事
老资历回归!《绝地潜兵》的生化人究竟是什么来头?
掼军诞生!腾讯大掼蛋城市巅峰赛圆满收官!
玩爽了!是时候使用颗秒榴弹清算生化人了
新春硬核贺岁!《逃离鸭科夫》x《逃离塔科夫》梦幻联动现已上线!
技嘉全新 27 寸 WOLED 电竞显示器 GO27Q24G 预售开启
你的“高维机甲”已到货!《龙石战争》×《猛兽匣》二弹联动开启!
诚邀共创!《无限幻想战线》2月中旬开启抢先体验,共筑首款二次元RTS的未来
诚邀共创!《无限幻想战线》2月中旬开启抢先体验,共筑首款二次元RTS的未来
上海联盟竞技场三日狂欢,端手游联袂贺岁,三大赛道冠军加冕
2026 ChinaJoy BTOB招商优惠期结束,今夏共赴现场相见!
2026 CJGC INDIE GAME火热招商中,展位预定已超1/3!
场上夺冠场下开花,技嘉助力孙铭徽打造竞技“神装”
罗云熙双“五杀”!2026峡谷拜年秀圆满收官
龙王驾到,马上登场!《街头篮球》春节版本预告
G胖年终奖发错了?2K全线爆金币式促销,这次钱包还能保住吗?
DOTA2入选电竞世界杯,Ame将迎来TI2025后线下首秀
《世界启元》全卡畅玩服福利盘点:什么!我居然开服就满配了?这才是SLG该有的样子
DOTA2和怪物猎人联动即将结束,2026刀塔新春会今日全平台上演
春节来《欢乐斗地主》,一起打牌、偷菜、报蔡明!
封神之战2月13日开启!《球球大作战》新春盛宴多重福利迎马年
不玩虚的!4399三游齐发“金钞”福利,春节运营回归“宠粉”本质