暗黑破坏神4是最近游戏评价都很高的一个游戏,暗黑破坏神4粉碎德鲁伊后期Build说明一览更是其中值得大家去关注的一个问题,如果大家对于这个暗黑破坏神4粉碎德鲁伊后期Build说明一览不明白怎么做可以看看这篇详细的攻略,相信大家看完就能懂了。
BD概述
【粉碎】和【震荡波威能】搭配在一起能够在面前的锥形区域内打出压倒性的伤害,根据区域内怪物的密度,频繁触发关键被动【大地之力】并在使用【粉碎】时必定触发暴击。不过为了增加粉碎德鲁伊的单体伤害,需要找到技能半径和震荡波之间的最佳位置。
【灰熊狂怒】、【大地壁垒】和【践踏】都能激活不可阻挡,免疫群控,并且利用这三个技能,能够全程保持强固状态。此外,除了【震荡波威能】,此BD的所有威能都可以在能量法典中找到,无需看脸刷取。

传奇/暗金及宝石

技能加点
※获得【瓦西里的祷告】前可以用【重殴】来替代【大地尖刺】

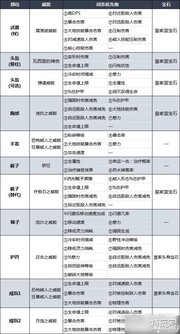
词条属性优先级
装备上有许多属性和状态效果,根据不同BD,词条的重要程度(优先级)也不一样,有些词条只会出现在特定的装备上。
插槽推荐:皇家蓝宝石(护甲-强固时伤害减免)、皇家头骨宝石(首饰-提供护甲值,减少受到的物理伤害、增强【违抗之威能】效果)、皇家蓝宝石(武器-增加对被群控敌人造成的暴击伤害)
适用消耗品:战斗命运药剂、残暴药剂、坚韧药剂、野蛮药剂、急效精准药剂、加护甲或生命上限的熏香

巅峰加点





暗黑破坏神4粉碎德鲁伊后期Build说明一览这篇文章是否帮助到用户解答疑惑了呢,其实暗黑破坏神4的攻略我们比较熟悉,毕竟都是自己在游戏内操作出来的解答攻略,必定可以帮到用户们攻克游戏的攻略。
